|
Физика
|
|
| SlaVe4U | Дата: Понедельник, 07.06.2010, 23:00 | Сообщение # 1 |
|
Главный Администратор
Группа: Администраторы
Сообщений: 320
Награды: 23
Репутация: 222
Статус: Offline
| 1. Закон Джоуля Ленца в инт и диф формах и Правило Киргхофа 2. Правило Киргхофа 3. Магнитное поле и его свойства 4. Магнитное поле и его свойства и Закон Био-Савара-Лапласа 5. Закон Био-Савара-Лапласа
|
| |
| |
| SlaVe4U | Дата: Понедельник, 07.06.2010, 23:22 | Сообщение # 2 |
|
Главный Администратор
Группа: Администраторы
Сообщений: 320
Награды: 23
Репутация: 222
Статус: Offline
| 6. Теорема Гаусса для Магн индукции 7. Теорема Гаусса для Магн индукции и Циркуляция вектора магн индукции 8. Циркуляция вектора магн индукции 9. Циркуляция вектора магн индукции и Примеры расчета магнитных полей с помощью теоремы о циркуляции 10. Примеры расчета магнитных полей с помощью теоремы о циркуляции 
|
| |
| |
| SlaVe4U | Дата: Понедельник, 07.06.2010, 23:24 | Сообщение # 3 |
|
Главный Администратор
Группа: Администраторы
Сообщений: 320
Награды: 23
Репутация: 222
Статус: Offline
| 11. Примеры расчета магнитных полей с помощью теоремы о циркуляции № 2 12. Примеры расчета магнитных полей с помощью теоремы о циркуляции № 3 и Сила Ампера. Сила Лоренца. Эффект Холла 13. Сила Ампера. Сила Лоренца. Эффект Холла 14. Сила Ампера. Сила Лоренца. Эффект Холла № 2 15. Сила Ампера. Сила Лоренца. Эффект Холла № 3 и Магнитный момент. Магнитное поле контура с током 
|
| |
| |
| SlaVe4U | Дата: Понедельник, 07.06.2010, 23:25 | Сообщение # 4 |
|
Главный Администратор
Группа: Администраторы
Сообщений: 320
Награды: 23
Репутация: 222
Статус: Offline
| 16. Магнитный момент. Магнитное поле контура с током 17. закон эл магн индукции 18. закон эл магн индукции №2 19. закон эл магн индукции №3 и ток смещения. Уравнение Максвелла 20. ток смещения. Уравнение Максвелла № 2 
|
| |
| |
| SlaVe4U | Дата: Понедельник, 07.06.2010, 23:27 | Сообщение # 5 |
|
Главный Администратор
Группа: Администраторы
Сообщений: 320
Награды: 23
Репутация: 222
Статус: Offline
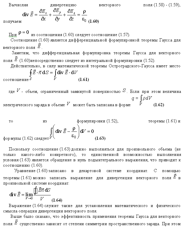
| 21. ток смещения. Уравнение Максвелла № 3 и Явление самоиндукции. Индуктивность 22. Явление самоиндукции. Индуктивность № 2 и Энергия Магнитного поля 23. Энергия Магнитного поля № 2 24. Гармонические колебания. Осциллятор. Энергия гармонического осциллятора 25. Гармонические колебания. Осциллятор. Энергия гармонического осциллятора № 2 
|
| |
| |
| SlaVe4U | Дата: Понедельник, 07.06.2010, 23:27 | Сообщение # 6 |
|
Главный Администратор
Группа: Администраторы
Сообщений: 320
Награды: 23
Репутация: 222
Статус: Offline
| 26. Гармонические колебания. Осциллятор. Энергия гармонического осциллятора № 3 27. Гармонические колебания. Осциллятор. Энергия гармонического осциллятора № 4 28. Гармонические колебания. Осциллятор. Энергия гармонического осциллятора № 5 
|
| |
| |
| SlaVe4U | Дата: Вторник, 08.06.2010, 14:13 | Сообщение # 7 |
|
Главный Администратор
Группа: Администраторы
Сообщений: 320
Награды: 23
Репутация: 222
Статус: Offline
| 29. Электрические заряды в природе 30. Закон Кулона 31. Закон Кулона № 2 и Электрическое поле 32. Электрическое поле № 2 33. Электрическое поле № 3 
|
| |
| |
| SlaVe4U | Дата: Вторник, 08.06.2010, 14:15 | Сообщение # 8 |
|
Главный Администратор
Группа: Администраторы
Сообщений: 320
Награды: 23
Репутация: 222
Статус: Offline
| 34. Принцип суперпозиции эл полей 35. Электрическое поле 36. Электрическое поле № 2 37. Электрическое поле № 3 38. Электрическое поле № 4 
|
| |
| |
| SlaVe4U | Дата: Вторник, 08.06.2010, 14:19 | Сообщение # 9 |
|
Главный Администратор
Группа: Администраторы
Сообщений: 320
Награды: 23
Репутация: 222
Статус: Offline
| 39. Электрическое поле № 5 40. Электрическое поле № 6 41. Теорема Гаусса для вектора напряженности 42. Теорема Гаусса для вектора напряженности № 2 43. Теорема Гаусса для вектора напряженности № 3 
|
| |
| |
| SlaVe4U | Дата: Вторник, 08.06.2010, 14:20 | Сообщение # 10 |
|
Главный Администратор
Группа: Администраторы
Сообщений: 320
Награды: 23
Репутация: 222
Статус: Offline
| 44. Теорема Гаусса для вектора напряженности № 4 44. Теорема Гаусса для вектора напряженности № 5 45. Теорема Гаусса для вектора напряженности № 6 46. Теорема Гаусса для вектора напряженности № 7 47. Теорема Гаусса для вектора напряженности № 8 
|
| |
| |
| SlaVe4U | Дата: Вторник, 08.06.2010, 14:21 | Сообщение # 11 |
|
Главный Администратор
Группа: Администраторы
Сообщений: 320
Награды: 23
Репутация: 222
Статус: Offline
| 48. Теорема Гаусса для вектора напряженности № 9 49. Теорема Гаусса для вектора напряженности № 10, поток вектора Е 50. Потом вектора Е № 2 51. Неоднозначность определения потенциала 52. Неоднозначность определения потенциала № 2 и Энергия взаимодействия эл зарядов 
|
| |
| |
| SlaVe4U | Дата: Вторник, 08.06.2010, 14:23 | Сообщение # 12 |
|
Главный Администратор
Группа: Администраторы
Сообщений: 320
Награды: 23
Репутация: 222
Статус: Offline
| 53. Энергия взаимодействия эл зарядов № 2 54. Энергия взаимодействия эл зарядов № 3 и Связь между напряженностью эл поля и потенциалом 55. Энергия взаимодействия эл зарядов № 3 и Связь между напряженностью эл поля и потенциалом № 2 и проводники во внешнем эл. поле 56. проводники во внешнем эл. поле № 2 57. проводники во внешнем эл. поле № 3 
|
| |
| |
| SlaVe4U | Дата: Вторник, 08.06.2010, 14:24 | Сообщение # 13 |
|
Главный Администратор
Группа: Администраторы
Сообщений: 320
Награды: 23
Репутация: 222
Статус: Offline
| 58. Диэлектрики в эл поле 59. Диэлектрики в эл поле № 2 и Электроемкость. Конденсаторы 60. Электроемкость. Конденсаторы 61. Электроемкость. Конденсаторы № 2 62. Электроемкость. Конденсаторы № 3 
|
| |
| |
| SlaVe4U | Дата: Вторник, 08.06.2010, 14:25 | Сообщение # 14 |
|
Главный Администратор
Группа: Администраторы
Сообщений: 320
Награды: 23
Репутация: 222
Статус: Offline
| 63. Электроемкость. Конденсаторы № 4 и Энергия заряженного конденсатора 64. Энергия заряженного конденсатора № 2 и Энергия эл поля 65. Энергия эл поля № 2 66. Энергия эл поля № 3 и Постоянный эл ток 67. Постоянный эл ток № 2 и Электродвижущая сила 
|
| |
| |
| SlaVe4U | Дата: Вторник, 08.06.2010, 14:36 | Сообщение # 15 |
|
Главный Администратор
Группа: Администраторы
Сообщений: 320
Награды: 23
Репутация: 222
Статус: Offline
| 68. Электродвижущая сила № 2 и Закон Ома в диф форме 69. Закон Ома в диф форме № 2 
|
| |
| |